受疫情影响,房地产传统的线下销售模式面临巨大冲击,不少房地产企业正在寻求新的营销方式打破困境。
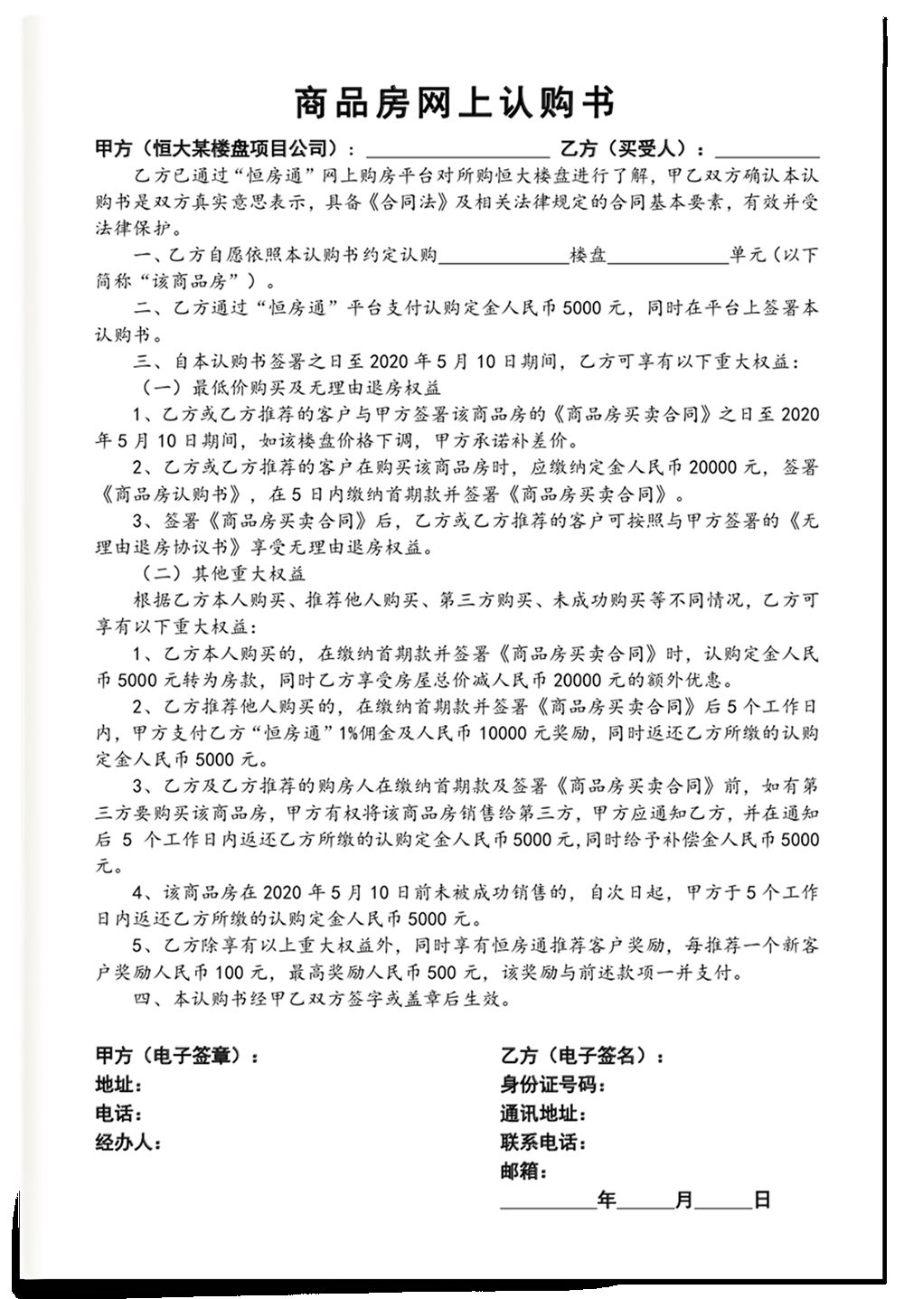
2月13日,恒大宣布全面启动网上购房,覆盖全国所有项目,客户足不出户便可享受网上看房、网上选房、网上认购的一站式服务,成为全国首个全面实施网上购房的房企。此外,恒大还重磅推出最低价购房、无理由退房、购房五大钜惠的“组合拳”,带来两大行业变革,开启地产营销的新时代。
变革一
最低价锁定+无理由退房
“双保险”解决行业痛点
长期以来,房价短期内的变动成为消费者在购房时的一大顾虑,不少消费者为等待最佳入手时机,反而错过了心仪房源,成为了行业一大痛点。
对此,恒大此次线上购房推出了长达88天的最低价锁定期。从即日起消费者只要签订《商品房买卖合同》,可享有最低价购房权益至5月10日,如期间所购买楼盘价格下调,客户可获补差价。最长可达88天的最低价锁定期在业内实属罕见,这一举动实际上是恒大主动为消费者承担了短时间内价格下降的风险,提供未来预期的保障。
不仅如此,恒大在线上购房中推出 “无理由退房”政策保障。客户自签署《商品房买卖合同》及《无理由退房协议书》之日起,至办理入住手续的任何时间,均可享有无理由退房权利。这一举措,弥补线上销售存在的安全、签约、价格、隐私等问题对客户的心理影响,解决了购房者线上购房的后顾之忧。
最低价锁定+无理由退房,这套“硬核组合拳”直击行业痛点,让客户不必因为等待所谓的“最佳时机”而错过心仪房源,从而强有力地保障了客户权益。
变革二
5000元定金低门槛 五大钜惠大礼包
据了解,恒大此次线上购房的认购定金为5000元,对比线下购房门槛低了许多。缴纳这笔认购定金后还将享受五大优惠及奖励政策。有网友对照政策算了一笔账:
如果自己买房子,5000元认购定金将会转为房款,并且享受额外20000元的购房优惠,以一套100万的房子为例,相当于打了98折;
如果推荐别人购房成功,5000元认购定金全额退回,再获得“恒房通”1%的佣金和1万元成交奖励。以一套100万的房子为例,你将净赚2万,回报率高达400%;
如果房子被第三方购买,5000元认购金全额退回,再给予5000元补偿金,相当于躺赚5000元,回报率100%;
即使最后房子没有成交,5000元认购金也会5个工作日内全额退回,不会亏1分钱;
最后,所有缴纳了认购金的客户都可以参与恒房通推荐,每推荐1个新客户奖励100元,最高可获奖励500元,可谓是“雨露均沾”。
除此之外,恒大还出台了专门针对兼职销售员的激励政策,兼职销售员通过邀请好友注册赚取奖金,每邀请一位新用户在“恒房通”平台注册认证,就能获得10元的奖励;所邀请的朋友再邀请其他人在“恒房通”平台注册认证,还可获得5元的奖励。同时,兼职销售员在“恒房通”平台推荐意向买房客户后,如果成交1套,就能按照实际推荐客户组数,获得每组100元的奖励,每套最高奖励不超过2000元,如果成交两套就能获得最高4000元推荐奖励,以此类推。
恒大这一系列优惠及奖励措施不仅给购房者带来了实实在在的优惠,更会引发线上购房热潮,为“销售寒冬”带来更多的信心和正能量。
业内人士认为,一方面,对于行业内部来讲,恒大此次线上购房的变革性措施,大胆创新了营销模式,实现了购房者和企业的双赢,可谓是房地产营销方式的一次颠覆性革命。另一方面,房地产产业链长、上下游企业多,在恢复生产的关键时期将起到重要作用。恒大这一创新模式的推广,将为经济增长注入了更多信心和动力,真正实现经济效益和社会效益双丰收。






